LE SCIA E LE PAROLE RIGENERAZIONE, VERDE E RESILIENZA

RIGENERAZIONE (1)Nel dibattito pubblico degli ultimi anni e nei documenti ufficiali del Comune queste tre parole compaiono in maniera compulsiva e confondono le idee a chi le legge. Prima di affrontare l’argomento riporto quanto scrisse su il fatto quotidiano molto tempo fa Ugo Ricciarelli:

“In una società come la nostra, nella quale il consumo, il consumare, sta alla base del sistema che la struttura, anche le parole non sfuggono alla bulimia generale. Nel rumore di fondo nel quale trascorriamo le nostre esistenze, appare sempre più difficile distinguere o cogliere il senso profondo che ogni parola porta con sé, le valenze dei suoi significati, le relazioni.

L’eccesso di parole – diceva Mario Luzi – nasconde spesso la scarsità di idee e dunque una debolezza di fondo, la stessa che ci pare percepire leggendo o ascoltando anche solo una minima parte di quanto oggi ci raggiunge dai media e da quello che noi stessi produciamo. Ma, al di là di questo fatto quantitativo, che comunque può avere anche lati positivi, quello che a mio avviso dovremmo considerare con più attenzione è il fatto che, proprio come gli oggetti, se usate eccessivamente o senza riguardo, le parole si consumano.”.

RIGENERAZIONE è una operazione che fondamentalmente vuol dire ritornare a qualcosa della quale si ha memoria e rimpianto ed è una parola che praticamente non ha significato se non accompagnata da un aggettivo qualificativo e che ormai compare compulsivamente nel dibattito  degli ultimi anni ed ha addirittura fatto cambiare il nome all’Assessorato all’Urbanistica, che ora si chiama Assessorato alla Rigenerazione Urbana: quindi eccoci alla rigenerazione urbana, che molto spesso è chiamata a soccorso di operazioni edilizie come una ciliegina sulla torta.

Vi sono operazioni chiamate di rigenerazione urbana che hanno effetti perversi di cui non si tiene mai conto come nel caso delle operazioni PIAZZE APERTE che rivalutando i valori degli immobili circostanti hanno provocato il fenomeno della gentrification: gentrification è il nome di un fenomeno iniziato negli Stati Uniti e in area anglosassone che si riferisce al ricupero di quartieri storici e popolari da parte del ceto emergente, con conseguente trasformazione della tipologia degli abitanti: un cambiamento che coinvolge allo stesso tempo identità urbanistica e tessuto sociale. (Oxford English Dictionary)

In poche parole i poveri se ne devono andare.

Che questo fenomeno “collaterale” non sia stato tenuto in considerazione da una Giunta cosiddetta di sinistra, la dice lunga su cosa in realtà la giunta stessa sia politicamente e dove vada a collocare le sue risorse economiche.

Non dimentichiamo poi, e lo affrontiamo in questi giorni, che l’incertezza sul significato di rigenerazione ha un altro effetto collaterale: il legislatore l’ha usata con abbondanza, rendendo la vita difficile a sé stesso ma a chi deve metter mano alle leggi per la sua attività.

VERDE. (green in inglese) anche qui una parola che compare compulsivamente perché oltre ad essere un sostantivo è anche un aggettivo. Anche lei compare come ciliegina sulla torta in infiniti casi, dalla pubblicità all’urbanistica, non per niente è stata creata la parola greenwashing.

La Banca d’Italia in un suo documento così la definisce: Più precisamente, nel settore finanziario il greenwashing è dire o fare cose che non riflettono in modo chiaro e corretto il profilo di sostenibilità di un ente (chi crea, emette o distribuisce prodotti finanziari come banche, società d’investimento, compagnie assicurative), un prodotto finanziario (azioni, obbligazioni, prestiti, assicurazioni) o un servizio finanziario (come la consulenza). È una pratica che può essere fuorviante per i consumatori, gli investitori e gli altri partecipanti al mercato. Chi può attuarla? L’ente oggetto delle affermazioni o responsabile del prodotto, ma anche un ente che dà consulenza o informazioni sul prodotto o una terza parte (come un’agenzia che certifica la sostenibilità).

Anche per la parola verde è inutile dire altro.

RESILIENZA. Se c’è una parola alla moda questa è proprio resilienza in un significato positivo, che non c’è in alcun settore e dunque anche in urbanistica. Nell’enciclopedia Treccani si legge: ” …la resilienza è definita “la velocità con cui una comunità (o un sistema ecologico) ritorna al suo stato iniziale, dopo essere stata sottoposta a una perturbazione che l’ha allontanata da quello stato; le alterazioni possono essere causate sia da eventi naturali, sia da attività antropiche. Solitamente, la r. è direttamente proporzionale alla variabilità delle condizioni ambientali e alla frequenza di eventi catastrofici a cui si sono adattati una specie o un insieme di specie”.

Anche la specie umana.

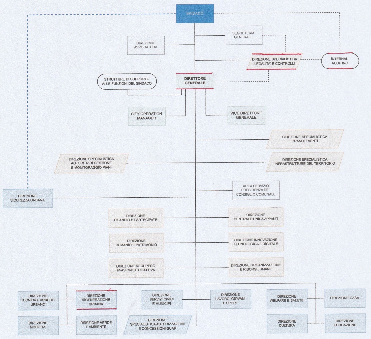
Dopo aver cercato di far chiarezza sulle parole e il loro uso, veniamo ai fatti: la questione SCIA e l’accertamento delle responsabilità in questa vicenda. Per capire meglio va mostrato l’organigramma del Comune.

Immagine4

Nell’organigramma del Comune sono sottolineate in rosso le Direzioni comunali coinvolte nelle vicenda SCIA, a cominciare ovviamente dalla Direzione Rigenerazione Urbana, direzione di cui ha fatto parte, fino alla nomina ad assessore, l’architetto Tancredi.

Nessuna di queste Direzioni ha avuto nulla da dire sulle operazioni condotte con il sistema delle SCIA, anche se nelle loro attribuzioni vi è qualche riferimento al controllo dalla legittimità degli atti.

Ovviamente nell’organigramma manca la figura del Segretario Comunale, perché quest’ultimo è un dipendente del Ministero Degli Interni a non del Comune, posto in quella funzione a garanzia delle leggi dello Stato.

Andiamo alla ricerca delle responsabilità come lo stanno facendo i PM.

A costo di essere noioso vi trascrivo  di seguito la sentenza della Corte dei Conti del , 09/07/2009, n. 473: Il Segretario (comunale o provinciale), ai sensi dell’art. 17 della L. n.127 del 1997 e, successivamente, dell’art. 97 del D.L.vo 18 agosto 2000 n. 267, mantiene la specifica funzione ausiliaria di garante della legalità e correttezza amministrativa dell’azione dell’ente locale; infatti, il TUEL ha assegnato al Segretario dell’ente locale, in linea generale, oltre agli altri compiti indicati all’art. 97 del T.U. citato, le “funzioni di collaborazione e di assistenza giuridico-amministrativa nei confronti degli organi dell’ente in ordine alla conformità dell’azione amministrativa alle leggi, allo statuto ed ai regolamenti” e quelle di “sovrintendere allo svolgimento delle funzioni dei dirigenti e di coordinarne l’attività”; pertanto non può dubitarsi del fatto che il Segretario comunale abbia il preciso obbligo giuridico di segnalare agli amministratori le illegittimità contenute negli emanandi provvedimenti, al fine di impedire atti e comportamenti illegittimi forieri di danno erariale; altrimenti opinando, potrebbe l’amministratore pubblico contare sull’inerzia o sul silenzio di chi è preposto per legge al controllo della legalità dell’azione amministrativa; e in mancanza, deve essere ritenuto responsabile a titolo di concorso omissivo colposo nella causazione del fatto dannoso contestato.”.

Si tratta di reati penali.

Sempre per amore di completezza dell’informazione aggiungo ancora un documento: la posizione della Cassazione penale (es. C. pen., 16/4/09, n. 36595) “Ai fini dell’affermazione della responsabilità penale degli amministratori senza delega e dei sindaci è necessaria la prova che gli stessi siano stati debitamente informati oppure che vi sia stata la presenza di segnali peculiari in relazione all’evento illecito, nonché l’accertamento del grado di anormalità di questi sintomi, giacché solo la prova della conoscenza del fatto illecito, o della concreta conoscibilità dello stesso mediante l’attivazione del potere informativo, in presenza di segnali inequivocabili, comporta l’obbligo giuridico dei sindaci di intervenire per impedire il verificarsi dell’evento illecito mentre la mancata attivazione di detti soggetti in presenza di tali circostanze determina l’affermazione della penale responsabilità, avendo la loro omissione cagionato, o contribuito a cagionare, l’evento di danno”.

Le direzioni comunali di cui al prospetto, come hanno potuto ignorare tutti gli esposti che gruppi di cittadini hanno fatto a proposito delle procedure SCIA relativamente alla realizzazione di immobili che a loro avviso contenevano delle irregolarità?

Potrà mai la cosiddetta legge Salva Milano aggirare tutti questi paletti?

Chi ha stilato questa proposta di legge? Ci si vedono molte mani sia dell’Amministrazione Comunale sia dei legali che stanno assistendo funzionari, proprietari degli immobili contestati e dei loro professionisti.

L’approvazione in Senato ci farà capire molte cose e sopratutto chi ha scheletri nell’armadio.

Il Governo Meloni, con una sua legge, ha recentemente deciso: stop alla legge Severino*, almeno nella parte in cui prevede l’incandidabilità, l’ineleggibilità e la decadenza per gli amministratori locali condannati in via definitiva e la sospensione per 18 mesi anche in caso di condanna in primo grado. Una legge a protezione della classe politica.

Dalla vicenda SCIA esce un ritratto della società milanese nella quale alcuni suoi membri hanno steso una rete di conoscenze utili, di amicalità, di collaborazione che sconfina nella correità: la si potrebbe chiamare società milanese.2 .

Quell’insieme della società milanese che invece non fa parte della rete di cui ho parlato, che non la conosce ma ne patisce i danni, farebbe bene a recarsi alle urne nelle prossime tornate elettorali: l’astensionismo è una forma di irresponsabilità collettiva, causa di molte sciagure e affossamento della democrazia.

Luca Beltrami Gadola

 *https://www.lindipendente.online/2023/08/08/i-sindaci-condannati-rimarranno-in-carica-il-governo-smonta-la-legge-severino/

Chi volesse farsi una cultura sulle amministrazioni locali – compresa la legge Delrio – consiglio di consultare questo documento: https://anci.lombardia.it/documenti/VADEMECUM_AMMINISTRATORI_WEB2.pdf

 

Share

NEWSLETTER

Iscriviti alla nostra newsletter
Iscriviti
Notificami
guest

Questo sito utilizza Akismet per ridurre lo spam. Scopri come vengono elaborati i dati derivati dai commenti.

1 Commento
Vecchi
Più recenti Le più votate
Feedback in linea
Visualizza tutti i commenti
Salvatore
Salvatore
1 anno fa

Articolo di una correttezza e limpidezza disarmante. Grazie Luca

1
0
Esprimete la vostra opinione commentando.x