I P.M. IN COMUNE

Nella bufera che ha travolto gli uffici della Direzione Rigenerazione Urbana, ex urbanistica, i P.M. sono al lavoro per verificare se nel comportamento di questi uffici si ravvisino reati commessi nella gestione delle materie di competenza. Per farla breve tutto è partito dalla questione delle SCIA, ossia il procedimento che autorizza l’edificazione con un meccanismo che ha consentito di abbreviare l’iter delle pratiche edilizie, la cui lentezza era da tutti lamentata, a cominciare dai costruttori.
Questo modo di procedere richiedeva che la presentazione dei progetti agli uffici competenti contemplasse una dichiarazione del progettista che sotto la sua responsabilità attestasse l’assoluto rispetto di tutte le disposizioni di legge e di regolamento, a cominciare dal Piano di Governo del Territorio.
Niente di strano o eccezionale salvo il fatto che si sono messi in fila tre passaggi, la demolizione di un fabbricato esistente, fatto questo si chiedeva la ricostruzione di un fabbricato diverso da quello demolito, se ne cambiavano le destinazioni d’uso, si chiedeva l’applicazione di oneri di urbanizzazione ridotti in quanto ricostruzione e si bypassavano le norme che regolano le altezze dei fabbricati ed altre norme alle quali ci si deve conformare per la richiesta normale di un permesso di costruzione. Con questo sistema ad esempio anche i cortili di complessi esistenti diventavano aree fabbricabili.
Quando i cittadini hanno visto demolire immobili storici, partire cantieri nei luoghi più impensati, nuove edificazioni nei loro cortili, hanno seguito la strada consueta di costituirsi in Comitato di contrasto.
Non so dire con esattezza chi abbia segnalato ai P.M. queste contestazioni ma siccome sono certo che i P.M. leggano i giornali, si sono adeguati alla norma che fa scattare l’obbligatorietà dell’azione penale ossia che il P.M. è tenuto a mettere in moto l’attività di indagine ogni volta venga a conoscenza di una notizia di reato ed in qualsiasi modo gli derivi questa conoscenza.
Nel corso della loro attività i P.M. sono incappati in una questione di conflitto di interessi tra i progettisti e i membri della Commissione Paesaggistica: questi ultimi non possono esprimere il loro parere se hanno rapporti di collaborazione, vicinanza e interessi coi progettisti presentatori.
Insomma è partita una valanga che continua ad ingrossarsi.
Il Comune, certo non colto di sorpresa viste le proteste dei Comitati, alcuni dei quali già si erano rivolti alle autorità competenti, ha chiesto a suoi due dirigenti, Simona Collarini e Marco Porta, di emanare una Disposizione di servizio (una disposizione impartita da un superiore gerarchico sul quale ricade la responsabilità dei fatti ad essa conseguenti) (all.1), con la quale praticamente si chiude agli estranei l’accesso agli uffici da loro dipendenti: una paralisi quasi totale dell’attività edilizia a Milano.
Nel frattempo i P.M. hanno ordinato perquisizioni nelle abitazioni, negli uffici, e in tutti i luoghi a disposizione degli indagati nonché dei loro collaboratori: una procedura molto penosa per gli interessati.
Tutto fermo dunque fino a quando Giustizia civile, Giustizia penale e Corte dei Conti non avranno emanato le loro sentenze, ovviamente definitive, come dire probabilmente in Corte di Cassazione. Due conti: durata di un processo ordinario civile da uno a tre anni, per l’appello le statistiche ministeriali parlano di circa 620 giorni, altrettanto per la Cassazione.
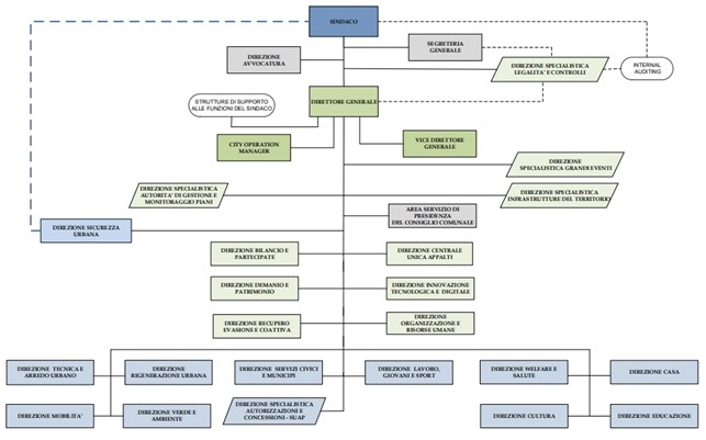
In attesa che le procedure giudiziarie si chiudano e siano emesse le sentenze, è lecito chiedersi dove mai si trovino i responsabili di questo disastro oltre i progettisti delle SCIA ovviamente: in Comune. Per capirci meglio guardiamone l’organigramma.

Dobbiamo partire dalla Direzione Rigenerazione Urbana e risalire verso il Direttore Generale e i Vicedirettori, a seguire andiamo alla Direzione Specialistica Legalità che è collegata all’Internal Auditing che è a sua volta in diretto collegamento col Sindaco.
Se avete voglia e tempo potete andarvi a vedere sul sito del Comune quali sono i compiti e le responsabilità di ciascuno di loro e troverete sempre la verifica che tutto sia sempre fatto secondo le leggi e i regolamenti, in particolare la Direzione Specialistica Legalità e Controlli e l’Internal Auditing.
Possibile che nessuno abbia visto che strade stavano prendendo le SCIA? Senza nemmeno fare un plissé con il baccano che veniva dai Comitati? Non posso crederci.
Tutti zitti e consenzienti o persino favorevoli a questo andazzo a favore degli immobiliaristi perché Milano deve attrarre investimenti costi quello che costi in termini ambientali e di consumo di suolo. Ma dove sta scritto? Lo dice il Sindaco e quel che dice il sindaco non si discute?
Curiosamente tra gli inquisiti non compare l’assessore alla Rigenerazione Urbana, l’architetto Tancredi, ed è giusto che sia così perche gli assessori non hanno alcun potere decisionale ma sono solo collaboratori del Sindaco, anche se l’architetto Tancredi si è spesso mostrato come il “frontman” in questa vicenda.
Tanto tiene a questo suo ruolo che ha pubblicato sul Corriere della Sera di qualche giorno fa un articolo a sua firma per illustrare le “benemerenze” di Sindaco, Giunta e ovviamente sue nell’ultima sindacatura.
Mi è sembrato di vedere un Consigliere Delegato di una Società che illustra il Bilancio ai consiglieri. Comincia con illustrale l’attivo, finito il quale rimette nella cartellina le sue carte fa per andarsene. Qualcuno lo ferma chiedendo “e il passivo?“. “Non ne so nulla, anzi sì ne so ma non deve interessarvi” risponde.
Resta comunque ancora da risolvere il problema degli eventuali danni erariali e a chi vanno in capo e che destino avranno gli acquirenti degli immobili oggetto di eventuale pignoramento.
Il Sindaco ha annunciato che il Comune si farà carico delle spese legali dei funzionari nel caso in cui fossero assolti ma credo che questa decisione debba quantomeno passare in Consiglio e comunque quelli giudicati colpevoli si troveranno personalmente in difficoltà.
E il sindaco? Dopo le riforme degli enti locali il Sindaco, eletto direttamente dall’elettorato, acquisisce in maniera immediata la rappresentatività dell’ente locale con questo ordinamento presidenzialista, dunque onori ed oneri e l’eventualità di essere chiamato in causa.
Si capisce benissimo perché vi sia tanta trepida attesa per il “Decreto salva Milano” che in pratica manderebbe assolti tutti e io sono anche curioso di vedere che cosa farà la sinistra in Parlamento.
Detto questo e aspettando di vedere esattamente il contenuto del Decreto, anche se sarà un vulnus gravissimo nei confronti di tutti i cittadini che hanno a cuore i beni comuni, sono del parere che si debba passare di li per evitare altro fango sull’immagine della città e per rispetto di chi ha comprato in buona fede il suo appartamento.
Credo anche che in questo caso i responsabili morali e politici di questa vicenda, il Sindaco e la sua Giunta, debbano uscire di scena e andare a nuove elezioni, prima che il poco di buono di sinistra che hanno fatto si dissolva nella memoria dei cittadini.
Luca Beltrami Gadola

Secondo Tancredi a Milano negli anni ’90 c’erano “40-50 milioni di metri quadri di aree dismesse”? Ma dove le ha viste?!? Milano ha 180 milioni di metri quadri totali, le aree dismesse (comprese quelle dismesse appositamente per fare affari immobiliari) sono in un ordine di grandezza di min 10, max 20 milioni di metri quadri. Ma se l’assessore ha dati diversi, li tiri fuori. Sono pronta a scommettere che non ci sono.
Sinceramente non capisco : vivo in un condominio edificato nel 1927, quasi cent’anni fa , alcuni anni fa abbiamo dovuto chiedere il CIS in quanto il Comune di Milano obbligava a richiederlo i Condominî con più di 50 anni, ricordo con quanta attenzione anche per i minimi particolari l’ingegnere venuto nel nostro Condominio abbia fatto il controllo , dopo averlo fatto nel mio appartamento mi ha chiesto se potevo aprirgli la cantina per poter concludere tutti i controlli dovuti : lì ebbe un’esitazione di fronte a una mensola di legno attaccata in uno spazio comune della cantina : sotto la mensola c’era una cassetta piena di ciocchi di legno, mi disse che se i ciocchi li avesse visti sopra la mensola l’ottenimento del CIS sarebbe stato compromesso . In questi giorni mi è venuto
in mente questo fatto in quanto nell’appartamento adiacente al mio, dopo un cambio di proprietà hanno iniziato dei lavori di ristrutturazione in regola per il rispetto degli orari di lavoro ma intollerabili dal punto di vista dei decibel emessi : dalla mattina alla sera il rumore del trapano era assordante e creava disagi ( non sentivo il citofono per esempio) e in certi momenti degli oggetti su una credenza si muovevano e tintinnavano : io mi domando in che modo siano coerenti il controllo fatto a suo tempo per il CIS con il permesso dato dal Comune per dei lavori di demolizione così pesanti.
Ringrazio per l’attenzione
Proprio oggi la commissione parlamentare ha presentato il progetto di ” pacificazione” rispetto agli abusi. Ovviamente tutti i partiti hanno espresso la loro soddisfazione e si fregano le mani. Gli unici contrari sono alcuni dei Cinque stelle, Alleanza Verdi Socialisti e qualche voce nel campo dei verdi come Monguzzi a Milano.
Il Comune e i costruttori hanno fatto su un disastro e su questo non c’è dubbio. Le norme urbanistiche però non aiutano per niente e i famosi “comitati di contrasto” che strillano perché vogliono una città da cartolina, fatta di palazzi di tre piani, sono composti sempre da gente che una casa ce l’ha già. Se diamo loro retta poi non lamentiamoci della gentrificazione, dei seminterrati con le bocche di lupo a €5k/mq e delle singole a €1.000/mese a Famagosta. L’accenno al consumo di suolo fa poi sorridere: esiste del suolo non consumato nell’area urbana? Se vogliamo meno consumo di suolo e più verde dobbiamo lasciare che si costruisca in altezza. Nei cortili? Sì anche nei cortili, se serve ad aiutare le famiglie a permettersi una casa decente. Preferisco una città un pochino più brutta, ma più accessibile per tutti. I prezzi sono alti perché la domanda è alta e l’offerta bassa e il problema non fa altro che peggiorare di anno in anno. Più mettiamo vincoli e tuteliamo le rendite di chi le case le ha già e più i prezzi si alzeranno.
Ricordo però che un ragionamento del genere veniva fatto a suo tempo dall’avvocato Bardelli (allora consulente della giunta Moratti di centrodestra, oggi assessore della giunta Sala di centrosinistra) a sostegno del PGT: che avrebbe aumentato sì le cubature, ma ciò avrebbe portato a una riduzione dei prezzi delle case. Allora però si parlava di valori medi di circa 3.500€/mq, adesso siamo oltre i 5.000. E quindi aumentare l’edificabilità, costruire torri e costruire nei cortili non ha affatto ridotto i prezzi, anzi. C’è molta letteratura in merito che dimostra come nell’immobiliare non funzioni in modo libeare la legge della domanda e offerta (nel senso che al crescere dell’offerta e a parità di domanda i prezzi dovrebbero scendere) perché l’offerta è locale, ma la domanda globale: in poche parole la facile e abbondante offerta milanese fa crescere la domanda esterna in cerca di capitale gain e quindi i prezzi. C’è insomma un tema finanziario che non si risolverà come dice lei (o forse anche sì, nel senso che continuando a costruire torri nei cortili la città verrà percepita come di cattiva qualità e allora i prezzi crolleranno, ma non è questo che vogliamo).
La vera porcata del “Salvamilano” (tutto attaccato) approvato ieri alla Camera non è tanto sulla questione SCIA/ristrutturazioni (che più di tanto non viene risolta, leggete bene) quanto nel solo richiamo alle normative regionale e comunali in materia di standard urbanistici, sottintendendo quindi che non si applica la normativa nazionale, quella che conserva ancora un minimo di razionalità tecnica: prova provata (se mai ce ne fosse ancora bisogno) che le norme comunali del PGT non la rispettano. Quindi se un giorno i nostri nipoti si chiederanno come mai a Milano non c’è più spazio per i servizi sanitari di base o gli impianti sportivi, dovranno pensare a Sala e ai suoi immondi burocrati (e alla schiera di avvocaticchi da quattro soldi che li circondano), che in questo modo pensano di svicolare dalla loro responsabilità. Ricordiamocene.
Il mancato richiamo alla normativa nazionale in materia di standard urbanistici mi sembra grave; si tratta peraltro di materia costituzionale controversa per la quale non vale il principio dell'”interpretazione autentica”. Comunque, un bell’azzardo perché si rischia l’incostituzionalità. Questo però mostra la fretta e l’infondata sicumera dei sostenitori del SalvamilAno, tutta tesa a salvaguardare gli interessi della proprietà fondiaria e dei costruttori edili di più basso livello, piuttosto che le attese dei cittadini (belle case a prezzi onesti, verde, servizi che funzionano). Per maggiore chiarezza politica e onestà intellettuale, alle prossime elezioni municipali sarebbe bene che si presenti il Listone Unico Immobiliaristi Scalcagnati, composto da FdI, FI, Lega e PD. Così almeno sarà più chiaro per chi si vota.
Quello che a mio parere non viene messo abbastanza in luce dai fautori/detrattori della legge è l’evidente sperequazione economica fra ristrutturazione (intesa in senso lato: demolizione e ricostruzione con diversa sagoma e sedime) e nuova edificazione. La prima ha molti benefici fiscali (riduzione oneri 68%, riduzione contributo sul costo di costruzione del 50%, riduzione delle monetizzazioni in quota variabile, per non parlare di Iva, ecc ecc), che portano (ad esempio passando da uffici a residenza) da una tassazione media di circa 175 €/mq a una di oltre 700 €/mq (Iva esclusa). Si dice che questo serve perché la ristrutturazione ha costi maggiori: ma questo poteva essere vero nel caso di mantenimento dell’edificio (come era una volta), nel caso di demolizione totale i costi aggiuntivi per la demolizione sono di circa 15€/metro cubo (ovvero 45€/mq, le bonifiche si possono scomputare dagli oneri). In altre parole, 45€/mq vengono compensati con un risparmio sugli oneri di oltre 500€/mq, dieci volte tanto. Ma quelli in Parlamento sono impazziti? I conti li sanno fare? Poi parlano del Superbonus….